474, route de Thionville L - 5886 HesperangeTél: +352 36 08 08 1info@hesperange.lu
Du lundi au vendredi de 07:45 à 11:45 et de 13:30 à 17:00 (mercredi jusqu'à 18h00)
BP 10 L - 5801 Hesperange
Permanence pour déclaration de décès les weekends et jours fériés +352 36 08 08 - 9930 Permanence technique en dehors des heures de bureau +352 36 08 08 - 9999 Pompiers / Ambulance: 112 Police: 113
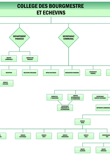
Organigramme de l'administration